Hello sahabat Anak kendali,
kali ini saya akan menulis dan menjelaskan Cara membuat DC – DC Konverter Step Down lm2596 pada artikel sebelumnya saya juga sudah menulis Rangkaian DC – DC konverter STEP UP jika ingin membacanya silahkan baca terlebih dahulu membuat rangkaian DC-DC Konverter Step Up Adj
baiklah saya akan menjelaskan sedikit fungsi dari Rangkaian DC-DC konverter step down ini, misalkan kita membuat project menggunakan arduino katakanlah kita akan membuat sebuah mobil Remot Control menggunakan Bluetooth, untuk menyalakan motor biasanya paling tidak kita menggunakan batre 9V atau lebih sering saya menggunakan 12V
disinilah peran utamanya, pada pin Vin Arduino kita dapat memberikan input Voltage hanya sekitar 5-9V untuk amanya, karena itu Batre 12 volt wajib kita turun kan teganganya paling tidak menjadi 9V sampai 5V
itulah gunanya kita memakai rangkaian DC-DC converter adj yang mana keluaran nya dapat kita rubah rubah.
Daftar Komponen
Untuk membuat rangkaian DC-DC konverter kita membutuhkan komponen sebagaimana berikut :
- IC LM2596 adj
- Potentiometer (1k/10k) ohm
- Capacitor 470uF dan 220uF voltnya diatas 12V mungkin 25V
- Induktor 68uH atau nilai yang mendekati
- Diode schotcky 1N5825 karena saya cari tidak ketemu saya pakai 1N5822
- Conector / pin
- PCB
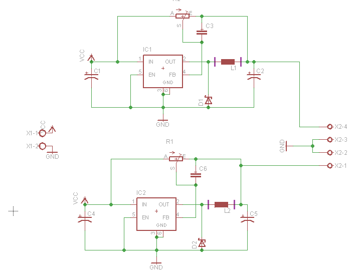
dan berikut adalah sekematik DC-DC converter adjustable yang saya buat menggunakan Software EAGLE :
Jika kalian ingin belajar untuk membuat PCB dengan softwre eagle mulai dari membuat rangkaian skematik sampai membuat jalur untuk pcb, silahkan ikuti video dibawah ini.
Mungkin cukup sekian apa yang bisa saya bagikan kali ini, Dan itulah tutorial tentang Rangkaian DC-DC konverter Stepdown Skematik dan Board. Jika ada yang ingin ditanyakan atau didiskusikan silahkan berkomentar dibawah dan jika dirasa bermanfaat silahkan bagikan ke akun media sosial kalian.
keyword
step down dc dc konverter
rangkaian dc dc konverter stepdown
rangkaian lm2596
design pcb rangkaian modul lm2596
skematik lm2596
rangkaian dc-dc konverter
dc-dc konverter step-down
Cara menurunkan tegangan
Menurunkan tegangan 12v ke 5v
Step Down lm2596


Gan, kalo boleh request rangkaian stepdown AC dari 220 ke 110. hehee….
terimakasih sudah berkomentar, untuk menurunkan tegangan AC 220 ke AC 110 bisa langsung menggunakan trafo mas 🙂
induktor yang digunakan berapa ya gan baiknya? berapa watt?
48uH atau mendekati