By | 11/02/2018

Hello Sahabat Anak Kendali

pada kesempatan kali ini saya akan membuat dan menjelaskan tentang Design PCB, design PCB kali ini untuk membuat Board LCD 16×2, yang berfungsi untuk memudahkan kita mengakses LCD 16×2 dan sebenarnya juga bisa untuk LCD 20×4 namun karena lebih besar jadi hanya berpengaruh pada ukuranya saja, dan saya membuat design lcd 16×2 ini menggunakan software EAGLE

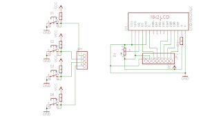
Rangkaian Design PCB 16x2 Board dan Skematik

untuk apa pcb board lcd 16×2 ?
alasan saya membuat board lcd untuk menghemat penggunaan kabel pin pelangi, sehingga sedikit kabel lebih terlihat rapih, dan juga membuat design pcb board layout lcd 16×2 sehingga  bisa menghemat pin gnd dan pin vcc pada mikrokontrolller kita, jadi kita tidak perlu mempararel kabel dengan project board atau sejenisnya

pada design board lcd 16×2 saya menambahkan tombol untuk keperluan bila suatu saat dibutuhkan, karena tidak jarang ketika kita menggunakan lcd kita juga membutuhkan tombol untuk suatu perintah tertentu pada mikrokontroller,

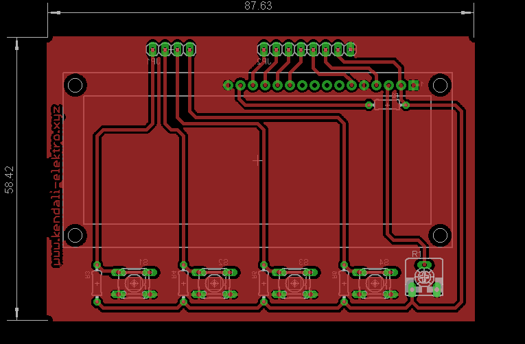
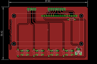
berikut ini adalah hasil design jalur LCD 16×2 menggunakan EAGLE

Rangkaian Design PCB 16x2 Board dan Skematik

Rangkaian Design PCB 16x2 Board dan Skematik

 pada rangkaian lcd 16×2 diatas saya menambahkan beberapa pushbutton yang menggunakan resistor pull up sehingga apabila pushbutton itu di tekan akan menghasilkan logika 0 atau Gnd
dan jika tombol tidak ditekan maka akan memberikan logika 1 atau VCC

kenapa harus menggunakan resistor pull up alasan saya supaya lebih setabil dan lebih efisien pergantian logikanya,

baiklah mungkin cukup sekian apa yang bisa saya bagikan kali ini. jika sobat inginmendownload project Eagle nya silahkan download dibawah ini

Download    || password : www.anakkendali.com

keyword :
pcb lcd 16×2
lcd 16×2
rangkaian board lcd 16×2
eagle
tutorial eagle
anak kendali

Leave a Reply

Your email address will not be published. Required fields are marked *