Hello sahabat Anak Kendali,
pada kesempatan kali ini saya akan berbagi rangkaian Relay Arduino multichanel kita bisa menggunakan 2 chanel relay 3 chanel relay atau 4 chanel relay, meskipun sudah tersedia ditoko komponen elektronika namun saya lebih suka membuat modul relay sendiri untuk arduino atau mikrokontroller lainya karena dengan membuat sendiri modulnya kita bisa menyesuaikan apa yang kita mau sehingga dapat menghemat biaya dan juga menghemat pemasangan kabel
disini saya membuat rangkaian dan board modul relay 5 chanel untuk dibuat project menyalakan barang elektronik di rumah menggunakan bluetooth
baca juga : Rangkaian DC-Dc Konverter
baiklah berikut adalah komponen yang diperlukan untuk membuat skematiknya di software EAGLE
1. Arduino Nano
2. Regulator 7805
3. DC jack
4. Resistor 1k secukupnya :v
5. kapasitor 470uF
6. Transistor BC547
7. Led 3mm
8. Connector seperti terminal block (mungkin itu namanya)
9. Pin Header female/male
10. Diode (ntah itu tipenya yang penting saya cari yang 1A diode biasa)
11. Relay
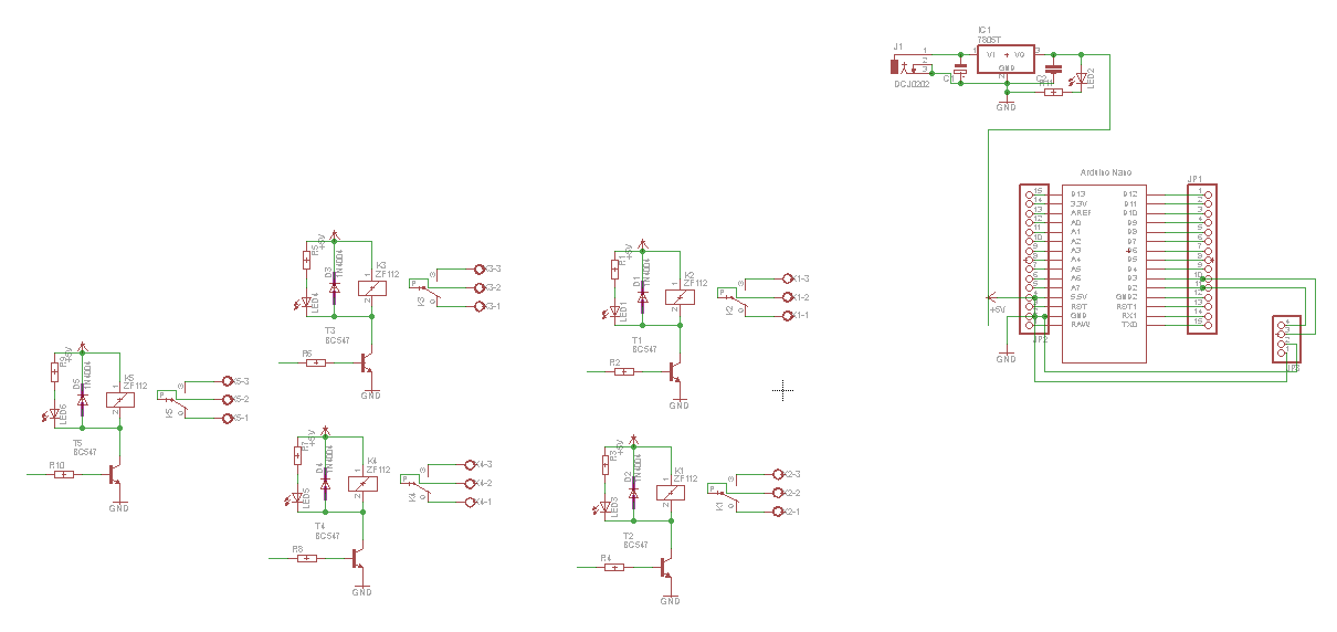
dan ini adalah gambar hasil saya membuat rangkaian relay Arduino
mungkin cukup itu apa yang bisa saya bagikan kali ini, semoga bermanfaat buat sahabat Anak Kendali. jika ingin mendownload project EAGLE nya silahkan dibawah ini :
Download || Password : www.anakkendali.com
terimakasih mas sudah berbagi filenya
Maaf mas mau tanya ini rangkaiannya untuk bluetooth tipe hc 05 atau 06
bisa untuk keduanya mas, 🙂
file tidak bisa didownload….. bisa minta kirimkan ke email saja gak gan?saya ingin mencoba
bisa, tulis saja emailnya di komentar
mas nggak bisa donlod, bisa minta diemail ke [email protected]
terimakasih sebelumnya.
Nggak bisa di download mas filenya bisa kirim ke email saya
[email protected]
[email protected]
tidak bisa di download. bole minta file nya mas?
[email protected]
Ini maksimal bisa sampai berapa relay ya bang…
secukupnya pin mas, bisa juga di tambah lebih banyak lagi
Klo tambah relay apa harus mengubah nilai kapasitornya ya mas..