hello sahabat anak kendali.
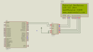
pada kesempatan kali ini saya akan menuliskan artikel tentang Atmega16/Atmega32, Tutorial Mengakses LCD I2C 20×4 CVAVR
adapun sebelumnya saya sudah menulis artikel yang berkaitan tentang LCD I2C CVAVR silahkan di baca juga
Cara Mengakses LCD I2C 16×2 dengan CVAVR
keyword :
CVAVR I2C LCD 20X4
TUTORIAL LCD I2C 20X4
LIBRARY I2C 20X4
LIBRARY I2C CVAVR LCD 20X4
LIBRARY LCD I2C CVAVR
INTERFACE LCD I2C CVAVR
artikelnya sangat berkaitan dan mungkin penjelasanya lebih jelas pada artikel diatas. jadi silahkan di baca juga karena sama mengenai LCD I2C CVAVR hanya saja, artike sebelumnya menggunakan LCD I2C 16×2 dan pada artikel kali ini menggunakan LCD 20×4 I2C.
baiklah, silahkan ikuti langkah berikut ini,
Download terlebih dahulu LIBRARY LCD I2C CVAVR DISINI
buka file library nya lalu silahkan di extrack
buka tempat instalasi cvavr (punya saya di “C/cvavr2”
pindahkan file “lcd_i2c_cvavr.lib” pada folder lib
pindahkan file “lcd_i2c_cvavr.h” pada folder inc
kemudian buka Software CodeVision AVR mu dan buatlah project baru dengan nama “lcd20x4_i2c” 3x harus sama berturut turut.
pilih Atmega yang kamu gunakan, disini saya menggunakan Atmega32 dengan 16MHz. kemudian langsung saja generate program. selanjutnya buat program seperti berikut:
/*****************************************************
This program was produced by the
CodeWizardAVR V2.05.3 Standard
Automatic Program Generator
© Copyright 1998-2011 Pavel Haiduc, HP InfoTech s.r.l.
http://www.hpinfotech.com
Project :
Version :
Date : 1/17/2019
Author : Chaerul Anam
Company : Unisi Robotik
Comments:
Chip type : ATmega32
Program type : Application
AVR Core Clock frequency: 16.000000 MHz
Memory model : Small
External RAM size : 0
Data Stack size : 512
*****************************************************/
#include <mega32.h>
#include <delay.h>
#include <lcd_i2c_cvavr.h>
#include <stdlib.h>
#define ADC_VREF_TYPE 0x40
// Read the AD conversion result
unsigned int read_adc(unsigned char adc_input)
{
ADMUX=adc_input | (ADC_VREF_TYPE & 0xff);
// Delay needed for the stabilization of the ADC input voltage
delay_us(10);
// Start the AD conversion
ADCSRA|=0x40;
// Wait for the AD conversion to complete
while ((ADCSRA & 0x10)==0);
ADCSRA|=0x10;
return ADCW;
}
int val ;
char buff[21];
// Declare your global variables here
void main(void)
{
// Declare your local variables here
// Input/Output Ports initialization
// Port A initialization
// Func7=In Func6=In Func5=In Func4=In Func3=In Func2=In Func1=In Func0=In
// State7=T State6=T State5=T State4=T State3=T State2=T State1=T State0=T
PORTA=0x00;
DDRA=0x00;
// Port B initialization
// Func7=In Func6=In Func5=In Func4=In Func3=In Func2=In Func1=In Func0=In
// State7=T State6=T State5=T State4=T State3=T State2=T State1=T State0=T
PORTB=0x00;
DDRB=0x00;
// Port C initialization
// Func7=In Func6=In Func5=In Func4=In Func3=In Func2=In Func1=In Func0=In
// State7=T State6=T State5=T State4=T State3=T State2=T State1=T State0=T
PORTC=0x00;
DDRC=0x00;
// Port D initialization
// Func7=In Func6=In Func5=Out Func4=Out Func3=In Func2=In Func1=In Func0=In
// State7=T State6=T State5=0 State4=0 State3=T State2=T State1=T State0=T
PORTD=0x00;
DDRD=0x30;
// Timer/Counter 0 initialization
// Clock source: System Clock
// Clock value: Timer 0 Stopped
// Mode: Normal top=0xFF
// OC0 output: Disconnected
TCCR0=0x00;
TCNT0=0x00;
OCR0=0x00;
// Timer/Counter 1 initialization
// Clock source: System Clock
// Clock value: 16000.000 kHz
// Mode: Fast PWM top=0x00FF
// OC1A output: Non-Inv.
// OC1B output: Non-Inv.
// Noise Canceler: Off
// Input Capture on Falling Edge
// Timer1 Overflow Interrupt: Off
// Input Capture Interrupt: Off
// Compare A Match Interrupt: Off
// Compare B Match Interrupt: Off
TCCR1A=0xA1;
TCCR1B=0x09;
TCNT1H=0x00;
TCNT1L=0x00;
ICR1H=0x00;
ICR1L=0x00;
OCR1AH=0x00;
OCR1AL=0x00;
OCR1BH=0x00;
OCR1BL=0x00;
// Timer/Counter 2 initialization
// Clock source: System Clock
// Clock value: Timer2 Stopped
// Mode: Normal top=0xFF
// OC2 output: Disconnected
ASSR=0x00;
TCCR2=0x00;
TCNT2=0x00;
OCR2=0x00;
// External Interrupt(s) initialization
// INT0: Off
// INT1: Off
// INT2: Off
MCUCR=0x00;
MCUCSR=0x00;
// Timer(s)/Counter(s) Interrupt(s) initialization
TIMSK=0x00;
// USART initialization
// USART disabled
UCSRB=0x00;
// Analog Comparator initialization
// Analog Comparator: Off
// Analog Comparator Input Capture by Timer/Counter 1: Off
ACSR=0x80;
SFIOR=0x00;
// ADC initialization
// ADC Clock frequency: 1000.000 kHz
// ADC Voltage Reference: AVCC pin
ADMUX=ADC_VREF_TYPE & 0xff;
ADCSRA=0x84;
// SPI initialization
// SPI disabled
SPCR=0x00;
// TWI initialization
// Mode: TWI Master
// Bit Rate: 100 kHz
// Global enable interrupts
#asm("sei")
lcd_begin(0x27, 20,4);
while (1)
{
// Place your code here
val = read_adc(0);
itoa(val, buff);
lcd_clear();
lcd_gotoxy(0,0);
lcd_print("Tutorial Mengakses");
lcd_gotoxy(0,1);
lcd_print("LCD I2C 20x4");
lcd_gotoxy(0,2);
lcd_print("menggunakan CVAVR");
lcd_gotoxy(0,3);
lcd_print(buff);
delay_ms(1000);
}
}
Catatan : jika menggunakan mikrokontroller selain Amega32, silahkan buka File Library “lcd_i2c_cvavr.lib” kemudian rubah code #include <mega32.h> sesuai dengan tipe atmega yang kamu gunakan. mungkin cukup sekian tutorial kali ini, semoga bermanfaat. jangan pelit untuk share artikel ini, jika ada yang ditanyakan silahkan berkomentar di bawah.


Bang Parword rar apa, soalnya tidak bisa di estrak
kalo ada password nya coba : http://www.anakkendali.com
Malam mas, mau tanya, kalau misal mau menampilkan character via flash str gmna mas ? Soalnya saya coba ndak bisa,, di libnya hnya ada puts ( karakter saja ) ?