Hello Sahabat Anak Kendali,
Pada kesempatan kali ini, saya akan membagikan hasil design PCB Sismin Atmega 328 / 8 Arduino
pada design kali ini berbeda dari yang sebelumnya, dimana kita harus meng upload program dengan menggunakan USB ASP,
atau komunikasi SPI,
Keyword :
Sistem Minimum Atmega328
Sismin Atmega328
Download Skematik Atmega328
Skema Atmega328
Skematik board Sismin Atmega328
PCB Stmega328
Layout Sismin Atmega328
Atmega8 Layout
sismin Atmega8
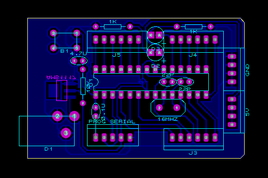
sekarang saya membuat Design Sistem Minimum Atmega328 atau Atmega8, yang bisa di upload program menggunakan FTDI 232 atau juga IC CH340,
dengan syarat, IC Atmega328 atau Atmega8 sudah terisi Bootloader Arduino
jika belum bisa mengisi bootloader Arduino, silahkan coba kunjungi artikel berikut :
Cara Mengisi Bootloader Arduino Uno Atmega328
jika kamu butuh design Sismin Atmega328 yang di program dengan USB ASP bisa di download melalui artikel berikut :
Download Sistem Minimum Atmega328 / 8 V2 Versi EAGLE
kebetulan admin bosen menggunakan EAGLE, jadi pada artikel ini admin membuat design Sistem Minimum Atmega328 / Atmega8 menggunakan software Proteus
file nya dapat di download pada tautan berikut ini :
DOWNLOAD FILE SISMIN ATMEGA328 / 8
nilai komponenya tidak perlu admin kasih tau lagi, soalnya sudah admin kasih label di setiap nama komponenya jadi silahkan langsung di download file Sistem Minimum Atmega328 / 8 nya dari Anakkendali.com
dan jangan marah kalo ga bisa download nya, silahkan di perbanyak lagi belajar tentang dunia internet, admin sendiri juga masih belajar, karena menjadi orang yang tidak bisa itu tidak enak.

