By | 28/02/2019

Hello Sahabat Anak Kendali.

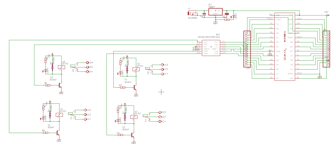
pada kesempatan kali ini saya akan berbagi design PCB Rangkaian PCB NodeMCU dengan Relay, Skematik dan Board EAGLE.

keyword :
Download Design PCB NodeMCU,
NODEMCU LOLIN V3 PCB Eagle,
Layout PCB Relay NodeMCU,
NodeMCU Relay,
Rangkaian Relay NodeMCU,

banyak yang kebingungan saat menggunakan NodeMCU untuk mengontrol Relay, kasusnya Relay tidak berfungsi saat dikendalikan oleh GPIO NodeMCU, disebabkan karena daerah kerja GPIO berada pada level 3.3V sedangkan Relay membutuhkan level 5V,

Rangkaian PCB NodeMCU dengan Relay, Skematik dan Board EAGLE

disinilah perbedaan antara digital IO dengan GPIO, walaupun sekilas terlihat sama, tetapi sebenarnya berbeda, karena mikrokontroller yang menggunakan GPIO daerah kerjanya di 3.3V seperti STM32, Raspberry Pi, ESP8266, sedangkan yang menggunakan digital IO daerah kerjanya berada di level 5V, seperti Atmega, atau Arduino Uno, Arduino Nano.

disinilah kita perlu yang namanya rangkaian Logic Level Converter untuk merubah dari level 3V menjadi 5V,
rangakaian Logic Level Converter bisa dibuat dari Transistor, Optocoupler atau IC yang sudah jadi.

disini saya menggunakan Logic Level Converter modul yang dijual pada toko toko elektronika atau robotika, dan pada dasarnya hanya menggunakan Transistor.

dan langsung saja, File hasil design buatan saya dapat kalian miliki dengan cara mendownload di bawah ini

Download

Download FIle SCH dan BRD Design Rangkaian PCB NodeMCU dengan Relay, Skematik dan Board EAGLE

Rangkaian PCB NodeMCU dengan Relay, Skematik dan Board EAGLE
Rangkaian PCB NodeMCU dengan Relay, Skematik dan Board EAGLE

2 Replies to “Rangkaian PCB NodeMCU dengan Relay, Skematik dan Board EAGLE”

Leave a Reply

Your email address will not be published. Required fields are marked *